- Products
- KVM
-
Desktop KVM Switches
- Cable KVM Switches
- Cat 5 KVM Switches
- Computer Sharing Devices
- KVM over IP Switches
- KVM Extenders
- KVM over IP Matrix System
- LCD KVM Switches / Consoles
- Matrix KVM Switches
- Management Software / Control Center
- Rack KVM Switches
- Remote Control & Monitoring Solutions
- Secure KVM Switches
- Serial Console Servers
- KVM Modules & Accessories
- Accessories
-
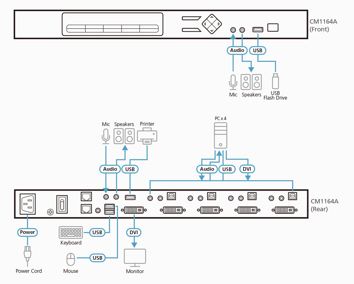
CM1164A
- CS1944DPA
- CS1942DPA
- CS1924A
- CS1922A
- CS742H
- CS784H
- CS1942ATC
- CS1924ATC
- CS1922ATC
- US3311
- CM1942
- CS1953
- CS1844
- CS1842
- CS1824
- CS1822
- CS1964
- US3310
- CM1284
- CS1944DP
- CS1942DP
- CS724KM
- CS1924M
- CS1922M
- CS1914
- CS1912
- CS1922
- CS1924
- CS782DP
- CS1642A
- CS1644A
- CS72U
- CS74U
- CS1782A
- CS1784A
- CS82U
- CS84U
- CS1762A
- CS1764A
- CS1792
- CS1794
- CS1732B
- CS1734B
- CS82A
- CS84A
4-Port USB DVI Multi-View KVMP™ Switch
CM1164A
- Multi-view console controls up to four video sources on one screen with display modes including Quad View, Picture in Picture (PiP), Picture by Picture (PbP), and Picture on Picture (PoP)
- Easily resize
and / or reposition any PiP or PbP to suit users’ viewing needs; Supports superior video quality – up to 1920 x 1200; YCbCr 4:2:2 - DCC (Daisy Chain Control) — Controls up to 3 additional CM1164A units from a single console; Cascade up to 2 levels — Controls up to 16 computers (with up to 4 x 4 Multi-view mode)
- Boundless Switching – simply move the mouse cursor across windows to switch to other video sources even among the daisy chained installation
- All Features

The CM1164A allows for connection of up to 4 DVI computers and one DVI display, facilitating real-time monitoring of multiple video sources on a single multi-view window, with up to FHD (1920 x 1200) visual quality. Multiple video sources can be selected, switched and displayed simultaneously with independent keyboard and mouse control. This innovative Multi-View KVMP™ Switch is also equipped with a 2-port USB hub permitting each computer to access connected peripherals while the USB peripheral switching can be independent of the KVM focus, making desktop multitasking truly effortless and productive.

Versatile Display Modes
Even with just a single display, multi-sourced video data can be displayed in various display modes – Full Screen, Quad View, PiP (picture in picture), PbP (picture by picture), and PoP (picture on picture), improving operational efficiency without missing any important details.
Intuitive Boundless Switching
ATEN’s Boundless Switching features instant access and control to target any video source by allowing the mouse cursor to move across window borders boundlessly and seamlessly.

Contact Us
Get a quote for this product or get in touch with our sales experts
Daisy Chain & Cascade Support
With Daisy Chain Control (DCC) capability, the CM1164A can control 3 additional CM1164A units (up to 16 video sources) via a single console.

Furthermore, it can also be cascaded up to 2 levels by connecting additional 4 CM1164A units (up to 16 video sources) via a single console with video displayed in up to 4x4 multi-view mode.

Applications
The CM1164A Multi-View KVMP™ Switch is ideal for desktop operations in time critical scenarios that require real-time monitoring of multiple video sources and a prompt responsive approach, such as control-desk applications in broadcast or surveillance environments.

Product Comparison
Talk to Our Experts
If you prefer to have ATEN contact you, please complete the form and a representative will be in touch with you shortly

Package Contents
- 1x CM1164A 4-Port USB DVI Multi-View KVMP? Switch
- 4x KVM Cables (DVI-D, USB, Audio, 1.8 m/6 ft)
- 1x Power Cord
- 1x IR Remote Control
- 1x Rack Mount Kit
- 1x User Instructions
ATEN CM1164A 4-Port USB DVI Multi-View KVMPTM Switch improves the operational efficiency of intensive monitoring applications. With limited screen, to allow users to manage the data more efficiently, up to 16 video sources can be selected, switched and displayed at the same time with
Featuring Boundless Switching, the CM1164A allows users to simply move the mouse cursor across windows to switch to other video sources. This makes it easier to instantly access and
Incorporating Daisy Chain Control (DCC) capability, users are allowed to control up to 3 additional CM1164A units via a single console. In addition, CM1164A can be cascaded up to 2 levels to reach the maximum of 16 video sources simultaneously displayed on a display.
Engineered to meet the ever-increasing demand for multi-view functionality, the CM1164A is specifically designed for where real-time monitoring is needed such as
- Multi-view console controls up to four video sources on one screen with display modes including Quad View, Picture in Picture (PiP), Picture by Picture (PbP), and Picture on Picture (PoP)
- System configuration via
front panel, OSD, IR Remote – display mode and port selection - Supports superior video quality – Up to 1920 x 1200; YCbCr 4:2:2
- Easily resize
and / or reposition any PiP or PbP to suit users’ viewing needs - DCC (Daisy Chain Control) — Controls up to 3 additional CM1164A units from a single console
- Cascade up to 2 levels — Controls up to 16 computers (with up to 4 x 4 Multi-view mode)
- Computer selection via front panel pushbutton and hotkey, mouse, and the serial commands1
- Boundless Switching – simply move the mouse cursor across windows to switch to other video sources even among the daisy chained installation
- Boundless Switching Focus – a window frame to indicate which computer that it currently has the focus
- Supports Extended Desktops Boundless Switching2
- Video DynaSync™ – exclusive ATEN technology eliminates boot-up display problems and optimizes the resolution when switching among different sources
- HDCP 1.4 compliant
- Supports RS-232 commands
- Drop down menu – edit display windows and other functions with the mouse and on-screen control panel
- Console mouse port
emulation / bypass feature that supports most mouse drivers and multifunction mice - Console keyboard
emulation / bypass feature that support most multimedia keyboards - Independent switching for USB peripheral port, audio function
and KVM switch focus - Auto Scan feature
- Power on detection
- Multilingual keyboard mapping – supports English, French, Japanese, and German keyboards
Full bass response provides a rich experience for 2.1 channel audio- Supports keyboard combinations via emulation (for Sun / Mac)3
Note:
1. Mouse port switching is only workable under the mouse emulation mode and applicable to 3-key USB wheel mouse only
2. This function is only supported by Multi-View KVMP™ Switch using firmware version v2.3.222 or later
3. PC keyboard combinations emulate Mac keyboard. Mac keyboards only work with their computers

| Computer Connections | 4 |
| Port Selection | Pushbuttons, Hotkeys, IR Remote Control, On-Screen Display (OSD), Mouse Wheel, Mouse Cursor, RS-232 Commands |
| Connectors | |
| Console Ports | 2 x USB Type A Female 1 x Single Link DVI-D Female (White) 2 x 3.5mm Audio Jack Female (Green; 1 x front panel,1 x rear panel) 2 x 3.5mm Audio Jack Female (Pink; 1 x front, 1 x rear) 2 x RJ-45 |
| KVM Ports | 4 x USB Type B Female 4 x Single Link DVI-D Female (White) 4 x 3.5mm Audio Jack Female (Green) 4 x 3.5mm Audio Jack Female (Pink) |
| Power | 1 x IEC320 Jack |
| USB Hub | 2 x USB 2.0 Type A Female |
| Switches | |
| Selected | 11 x Pushbuttons |
| LEDs | |
| KVM | 4 (Orange) |
| Audio | 4 (Green) |
| USB | 4 (Green) |
| Emulation | |
| Keyboard / Mouse | USB |
| Video | 1920 x 1200 @ 60 Hz (DVI-D) |
| Scan Interval | 5, 10, 15, 30, 60, 90 seconds (default: 5 seconds) |
| Power Consumption | AC110V/9.7W:71BTU/h AC220V/9.5W:70BTU/h Note: ● The measurement in Watts indicates the typical power consumption of the device with no external loading. ● The measurement in BTU/h indicates the power consumption of the device when it is fully loaded. |
| Environmental | |
| Operating Temperature | 0-40°C |
| Storage Temperature | -10-60°C |
| Humidity | 0-80% RH, Non-condensing |
| Physical Properties | |
| Housing | Metal |
| Weight | 2.46 kg ( 5.42 lb ) |
| Dimensions (L x W x H) | 43.72 x 16.40 x 4.40 cm (17.21 x 6.46 x 1.73 in.) |
| Note | For some of rack mount products, please note that the standard physical dimensions of WxDxH are expressed using a LxWxH format. |
Datasheet
cm1164a_kvm_switch_ds_en.pdf (1.82 MB)User Manual
| File Name | Release Date |
| cm1164a-cm1284-user-manual-w.pdf (13.53 MB) | 2024-05-07 |
Quick Start Guide
cm1164a_multiview_kvm_switch_qsg.pdf (1.83 MB)CAD Drawing
CM1164A-ASM-V01_WEB.pdf (65.24 KB)Firmware
| Description | Ver. | Release Date | File Name |
| Firmware Upgrade | v2.3.226 | 2024-09-25 | cm1164a-v2.3.226.zip |
| Firmware Upgrade | v2.3.223 | 2023-03-02 | cm1164a_v2.3.223.zip |
Note : For requests regarding firmware versions older than 3 years, please contact the Technical Support team.
Note :
All products listed above have been verified for full compatibility with their intended use, where applicable (e.g., keyboard/video/mouse compatibility with KVM switches and extenders).
For any further functionality inquiries, please visit the Support Center for assistance.
Compatible Accessories View All
CM1164A
ATEN KVM over IP Solutions Online Trial
PRODUCT ADDED TO CART

